Nutritional management for IRIS Stage 2 CKD onwards
Dietary intervention is the cornerstone of management of CKD (Polzin and Churchill, 2016). A number of different commercially available renal diets exist in the UK, all with relatively similar nutrient adaptations to help slow progression of kidney disease, prolong survival time and maximise quality of life. The main characteristics of these different commercially available diets are similar, although the exact nutrient levels – particularly protein – can vary between brands. Most diets also tend to be high in their fat content to increase energy density and palatability, as appetite and maintenance of body condition score can be a challenge in cats with CKD. The common characteristics of these diets include phosphorus restriction, protein restriction, increased potassium, increased omega 3 fatty acids, increased B vitamins, antioxidants and reduced sodium.
The evidence base for recommendation of most of these diets centres on starting in IRIS Stage 2 of CKD: studies for clinical efficacy have historically focused on these patients since it is only recently that clinicians have started to identify cats with early, non-azotaemic CKD more often. Thus, optimal dietary management for IRIS Stage 1 is currently still unknown, and both identification of the best diet for a cat with IRIS Stage 1 disease and timing for implementation can be a challenge for clinicians.
What evidence do we have to inform nutritional management…
…From IRIS Stage 2 CKD onwards?
In a prospective study by Elliott et al. (2000), the effect of feeding a veterinary renal diet (restricted in phosphorus and protein and differing in other nutrients, including increased B vitamins and decreased sodium) to a group of 50 cats with stable azotaemic CKD in IRIS Stage 2 to 4 was examined. 29 cats and their owners accepted the diet, whilst compliance was not achieved in 21 cats which were subsequently fed a diet considered an appropriate adult maintenance diet (control group). Cats were matched for age, body weight and relevant blood and urine parameters. If and when the veterinary diet alone became inadequate to control blood phosphate concentrations, cats in this group had an intestinal phosphate binder added to their food. Attempts to control blood phosphate levels in the control group were not undertaken. In brief, key findings from this study were that cats fed the veterinary diet showed:- reduced plasma phosphate and urea
- prevention of increase in plasma PTH levels, which was seen in cats not receiving the diet
- increased survival time (median survival times of 633 versus 264 days)

Numerous other studies have also supported the use of renal diets for cats with azotaemic CKD to help improve survival time, reduce the risk of uraemic crises, lower serum phosphate concentrations and prevent an increase in PTH concentrations. There is also a large evidence base to commence renal diets in azotaemic CKD cats. The benefit is thought to be as a result of multiple nutrient adjustments, rather than due to a single dietary element, although protein and phosphate restriction together are likely to be most influential. However, further studies are required to investigate the importance of different individual nutrient levels, and the impact of different levels of dietary protein on body weight, body condition score and muscle mass (Geddes, 2019).
…For “early” IRIS Stage 1 CKD?
Whilst there is compelling evidence for the benefits of renal diets for azotaemic cats, would they be even more effective if started earlier, before azotaemia develops?
This is becoming an increasingly important area of research. One study investigated whether dietary interventions in non-azotaemic cats with increased serum SDMA concentrations but normal creatinine levels (IRIS Stage 1 CKD) could improve renal function based on a decrease in serum SDMA. A test diet designed to promote healthy ageing was fed, containing functional lipids (fish oil), antioxidants (vitamins C and E), L-carnitine, botanicals (as vegetables), high-quality protein (wet meat chicken) and increased amino acids. Over a six-month period, cats fed the test food were more likely to have stable renal function, evidenced by stable serum SDMA concentrations, compared with cats fed owner’s-choice food which were more likely to have progressive renal insufficiency. The test diet was not phosphorus restricted, and the study did not assess serum phosphorus levels (Hall et al., 2016).
Another study investigated the effect of a test diet with moderate dietary protein and phosphate restriction on calcium phosphate homeostasis in healthy older cats. In this study, feeding the test diet was associated with lower fractional excretion of phosphate and more stable plasma PTH concentrations, but a slightly greater increase in ionised calcium compared to the control diet. There was no difference in the proportion of cats developing azotaemic CKD between groups, and plasma phosphate and FGF-23 concentrations remained stable for all cats. It was not possible to determine whether feeding the test diet benefited renal function and the authors concluded further investigations were needed (Geddes et al., 2016).
Of note, in the above study 5 out of 26 cats on the test diet developed ionised hypercalcaemia (compared to 1 out of 26 on the control diet). Concern has been expressed about starting phosphate restriction too early and increasing the possibility of ionised hypercalcaemia developing in the early stages of disease (Geddes, 2019). Furthermore, protein restriction too early may also have adverse consequences. Protein restriction later in CKD can help to reduce nitrogenous waste (Polzin and Churchill, 2016; Witzel, 2018), and cats started on a protein-restricted renal diet from later in IRIS Stage 2 onwards are able to maintain body condition score until at least midpoint in their survival after diagnosis. However, restriction too early may cause a loss of lean muscle mass and reduce diet palatability (Witzel, 2018). Loss of muscle condition and/or body weight could impact upon long-term survival (Freeman et al., 2016).
Some components of a renal diet, such as increased omega 3 fatty acids, are likely to be of benefit in early CKD (Witzel, 2018), but at this stage much is still unknown, and more evidence is needed to confirm whether a renal diet is of benefit to non-azotaemic cats with early CKD. However, some of the studies discussed have helped to support development of some commercially available early kidney disease diets and senior diets.
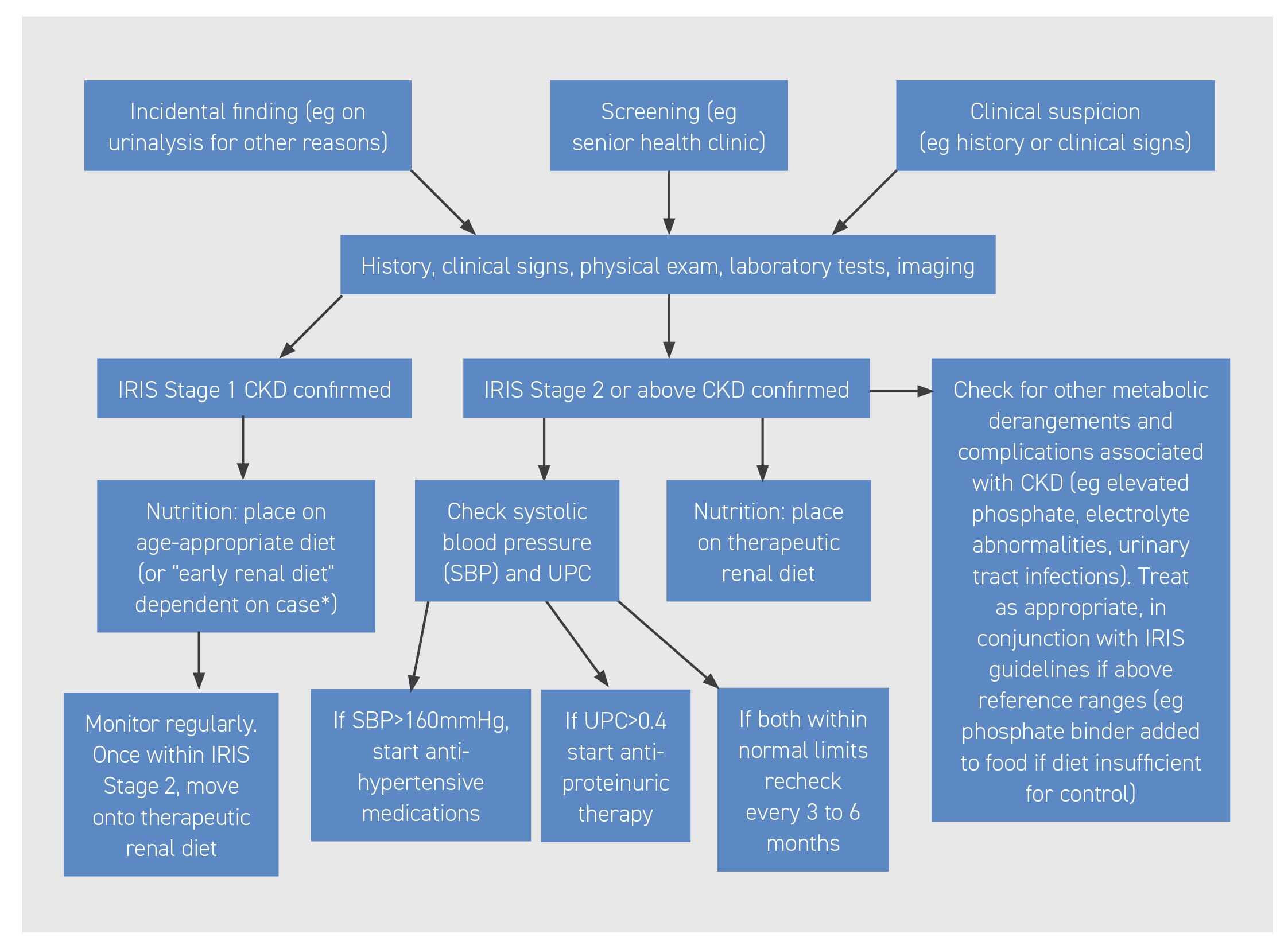
Early kidney diets tend to incorporate many of the principles of renal diets, but with higher protein levels and less phosphorus restriction (Witzel, 2018). These initial studies suggest potential benefits may justify use of such diets in some patients with early CKD, and they may also be helpful when, after diagnosis, clinicians or owners are keen to try to intervene and delay progression of disease, without transitioning to a more advanced renal diet (Geddes, 2019). However, patients should be evaluated individually, and advice should generally be to feed an age-appropriate diet. If already on one of these (usually a senior diet), further diet change to an early renal diet is unlikely to always be warranted at an early stage, particularly if there are financial concerns or the cat becomes stressed or resistant to diet change. In such cases, regular monitoring with transition to a therapeutic renal diet when azotaemia develops would be a reasonable course of action. If a cat is not on an age-appropriate diet then recommendations to move onto one should be made. A number of different options are available, including several from Royal Canin, Purina Pro Plan and Hills. A basic decision-making tree is detailed in Figure 2.

Advice on introduction of the new diet
There can be challenges with acceptance of any new diet in cats, and particularly in renal patients. If the diet is introduced later in disease, once azotaemia has developed, nausea or inappetance may contribute to difficulties with the transition – part of the reason dietary intervention earlier in Stage 2 of CKD is recommended where possible. Renal diets are also sometimes less palatable than maintenance diets due to their lower protein and sodium content, which can lead to poorer acceptance of these diets. Palatability enhancers may be helpful, but it could be worth considering renal diets from other brands as textures and flavours differ.
Persistence when transitioning to the diet is key: cats may take one month or more to accept the new diet, and setting owner expectations is important. The environment the cat is in, and method for introduction, are also key considerations. Consider diet introduction in a new bowl (next to bowl with old food), or occasionally by mixing the new and old foods. The amount of old food should gradually be reduced and amount of new food increased over up to four weeks (rather than the standard one week recommended for most diet transitions).
In most renal patients, successful transition to the new diet is possible. However, maintaining caloric and nutrient intake is critical. Endogenous protein is utilised for energy if the body is placed in a negative energy balance (Witzel, 2018) with adverse consequences, and highlights the importance of adequate dietary intake to meet energy needs. If there is complete refusal of all renal diets tried, the recommended approach would be an age-appropriate senior, mildly phosphate-restricted diet, with the addition of an intestinal phosphate binder. This will not provide the other advantageous elements that renal diets offer, including protein restriction, increased omega 3 fatty acids and B vitamins, and reduced sodium content. Phosphate binders themselves can reduce food palatability. However, this approach is more preferable to ongoing inappetence and weight loss.
As CKD progresses, serum phosphate tends to increase and may become refractory to control with dietary phosphate restriction alone, rising above IRIS’s therapeutic targets for blood phosphate levels. In this case, phosphate binders may also need to be added to the renal diet to control serum phosphate levels.
Conclusion
Whilst numerous studies demonstrate clear benefits to the use of renal diets in the management of cats with IRIS Stage 2 CKD onwards, the optimal nutritional plan for non-azotaemic cats with early CKD is still unknown.
Commercially available early renal diets offer a further choice for clinicians or owners keen to intervene earlier; however, evidence for using this as a blanket approach for all IRIS Stage 1 patients is still lacking. Concerns exist around whether early protein restriction is harmful or beneficial to cats (Witzel, 2018) and to date there are no studies specifically evaluating the impact of phosphorus restriction in early feline CKD (Witzel, 2018).
At this stage, the main nutritional approach in early CKD should be to ensure the patient is on an age-appropriate complete and balanced diet. Cases should, however, be assessed individually and in some instances, preference for an “early” renal diet may be warranted. All patients should be monitored regularly, and if and when disease progresses with development of azotaemia a renal diet should be started.
References (click to expand)
Polzin, D. and Churchill, J. | 2016 | Controversies in Veterinary Nephrology: Renal Diets are Indicated for Cats with International Renal Interest Society Chronic Kidney Disease Stages 2 to 4. Veterinary Clinics of North America: Small Animal Practice, 46, pp.1049-1065. |
Geddes R. | 2019 | From AKI to CKD – a users’ guide to managing kidney disease in cats and dogs. BSAVA Continued Professional Development day, Southampton, September. |
Nestle Purina Pro Plan | 2015 | Nestle Purina Pro Plan Veterinary Product and Clinical Nutrition manual. 6th edition. |
Witzel A. | 2018 | Nutritional management of early CKD: Iris Stage 1 & 2. Hills Global Symposium 2018. |
Elliott, J., Rawlings, J., Markwell, P. and Barber, P. | 2000 | Survival of cats with naturally occurring chronic renal failure: effect of dietary management. Journal of Small Animal Practice, 41, pp.235-242. |
Ross S.J., Osborne, C.A, Kirk, C.A., Lowry, S.R., Koehler, L.A., Polzin, D.J. | 2006 | Clinical evaluation of dietary modification for treatment of spontaneous chronic kidney disease in cats. Journal of American Veterinary Medicine Association, 229, pp.949-57. |
Hall, J., MacLeay, J., Yerramilli, M., Obare, E., Yerramilli, M., Schiefelbein, H., Paetau-Robinson, I. and Jewell, D. | 2016 | Positive Impact of Nutritional Interventions on Serum Symmetric Dimethylarginine and Creatinine Concentrations in Client-Owned Geriatric Cats. PLOS ONE, 11, p.e0153654. |
Geddes, R., Biourge, V., Chang, Y., Syme, H. and Elliott, J. | 2016 | The Effect of Moderate Dietary Protein and Phosphate Restriction on Calcium-Phosphate Homeostasis in Healthy Older Cats. Journal of Veterinary Internal Medicine, 30, pp.1690-1702. |
Freeman, L., Lachaud, M., Matthews, S., Rhodes, L. and Zollers, B. | 2016 | Evaluation of Weight Loss Over Time in Cats with Chronic Kidney Disease. Journal of Veterinary Internal Medicine, 30, pp.1661-1666. |